生态环境部印发2024、2025年度水泥行业碳排放配额方案
11月17日,生态环境部印发《2024、2025年度全国碳排放权交易市场钢铁、水泥、铝冶炼行业配额总量和分配方案》通知。
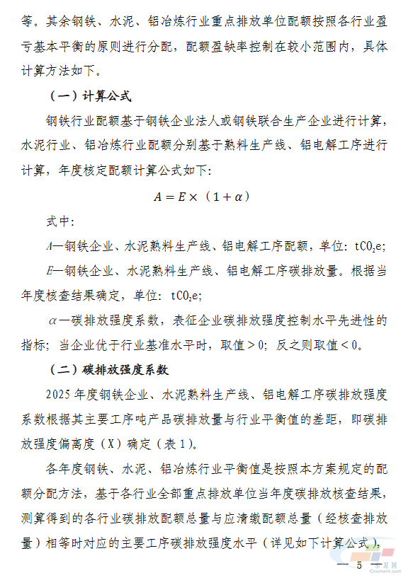
要求各省份环保部门和相关机构贯彻落实方案内容。该方案基于《碳排放权交易管理暂行条例》和《全国碳排放权交易市场覆盖钢铁、水泥、铝冶炼行业工作方案》,旨在做好配额分配工作。通知强调,各单位必须按时保质完成配额管理任务。
原文如下:











11月17日,生态环境部印发《2024、2025年度全国碳排放权交易市场钢铁、水泥、铝冶炼行业配额总量和分配方案》通知。
要求各省份环保部门和相关机构贯彻落实方案内容。该方案基于《碳排放权交易管理暂行条例》和《全国碳排放权交易市场覆盖钢铁、水泥、铝冶炼行业工作方案》,旨在做好配额分配工作。通知强调,各单位必须按时保质完成配额管理任务。
原文如下:











上下篇导航