总投资2530万元!一年产80万m³混凝土项目即将开建
10月20日,广东汕头市生态环境局发布“《汕头市东建混凝土有限公司商品混凝土生产扩建项目环境影响报告表》审批前公示”。

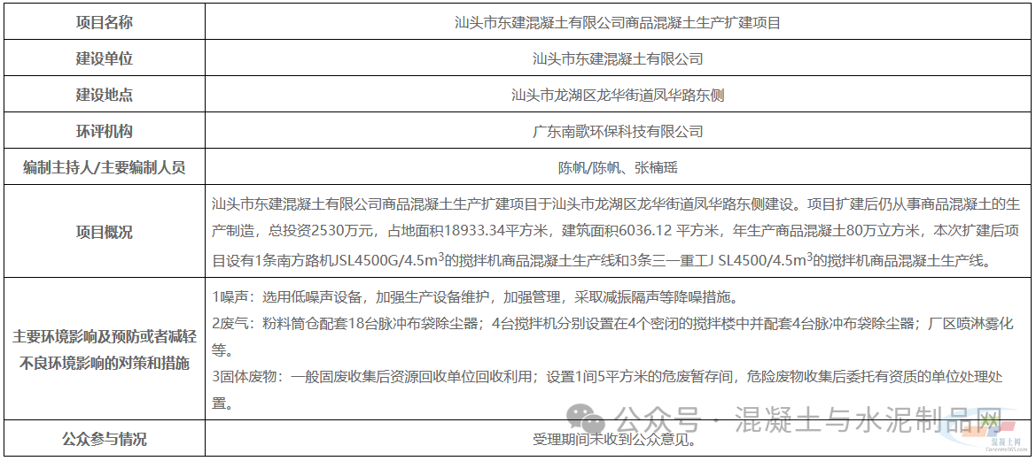
据介绍,汕头市东建混凝土有限公司商品混凝土生产扩建项目于汕头市龙湖区龙华街道凤华路东侧建设。
项目扩建后仍从事商品混凝土的生产制造,总投资2530万元,占地面积18933.34平方米,建筑面积6036.12平方米,年生产商品混凝土80万立方米,本次扩建后项目设有1条南方路机JSL4500G/4.5m3的搅拌机商品混凝土生产线和3条三一重工J SL4500/4.5m3的搅拌机商品混凝土生产线。

上下篇导航