国资委发布央企中试验证平台对外开放服务手册 水泥、混凝土相关4个
9月17日,国务院国资委科创局发布了《中央企业中试验证平台对外开放服务手册(2025年版)》。

手册共对外开放中试验证平台134个、服务项目291项,覆盖资源开发、能源利用、制造工程、信息网络、先进材料、生命健康、绿色环保、公共安全等产业技术领域,提供技术熟化、工程化放大、可靠性验证、小批量试制、性能评价等方面能力,通过发布行业资质、能力参数、联系方式等信息,更好对接服务产业链上下游、大中小企业中试需求,带动全社会创新主体共同提升科技成果转化效率,加快培育形成新质生产力。
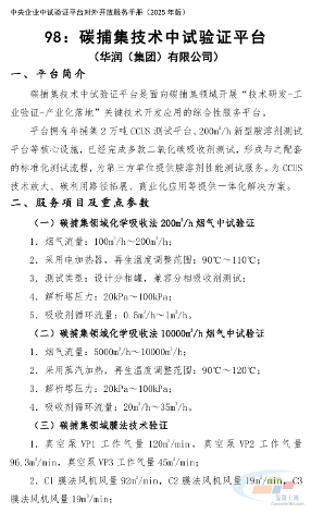
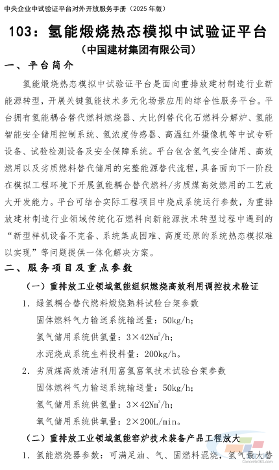
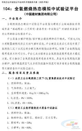
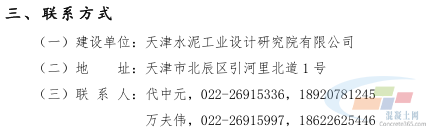
其中,和水泥、混凝土行业相关的试验证平台共4个,分别是:碳捕集技术中试验证平台(华润(集团)有限公司)、氢能煅烧热态模拟中试验证平台(中国建材集团有限公司)、全氧燃烧热态模拟中试验证平台(中国建材集团有限公司)、煤电固废制备低碳混凝土中试验证平台(中国建材集团有限公司)。
附件:中央企业中试验证平台对外开放服务手册(2025年版)(水泥、混凝土行业相关)








上下篇导航